(재생에 사용할) Advanced Settings는 게임의 어느 시점에서 재생할 오브젝트를 결정합니다. These playback settings are defined at two different levels within Wwise: at the object level in the Containers hierarchy, and at the bus level in the Busses hierarchy. 이러한 설정이 Wwise의 다른 계층에서 정의되기 때문에 오브젝트는 반드시 재생 전에 두 개의 별도 처리 과정을 거처야 합니다.
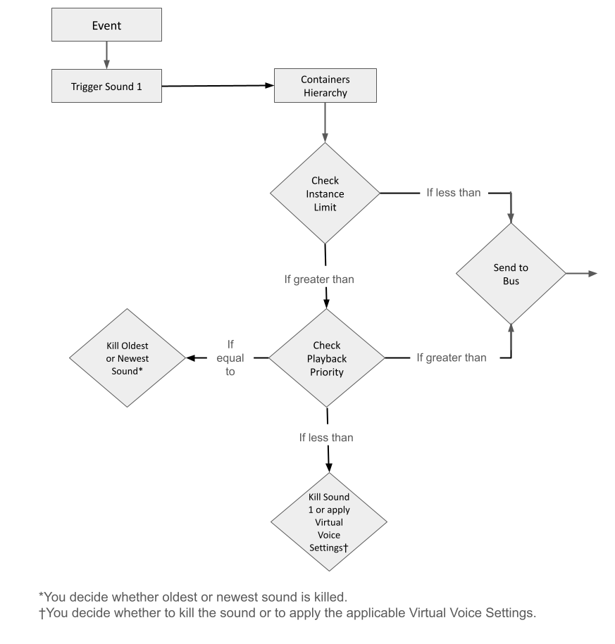
The first process occurs at the level of the Containers hierarchy. 이 계층에서 오브젝트의 Advanced Settings를 정의하면 전역 또는 게임 오브젝트에 제한을 설정하게 됩니다. If the limit is reached, the priority then determines which objects will be passed to the bus level in the Busses hierarchy.
The following flowchart shows how Wwise determines which sound, motion, and music objects within the Containers hierarchy will be played per game object. 실제로 버스로 전송할 각 오브젝트를 궁극적으로 결정하기 전에 다른 상위 오브젝트(각 상위 계층이 자체적으로 제한을 가질 수 있음)를 통해 여러 번 수정을 거칠 수 있습니다.

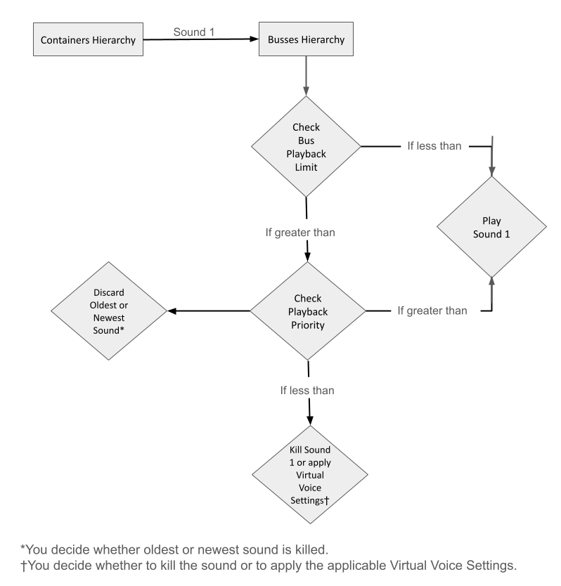
If the new object is not killed or sent to virtual voice at the Containers hierarchy level, it passes to the second process at the Busses level. 이 계층에서는 버스 구조 내에서 설정된 보이스 제한에 따라 비슷한 처리를 통과하게 됩니다.
다음 순서도는 Wwise가 버스에 출력될 오브젝트를 결정하는 방식을 보여줍니다.

이 시점에서는 Project Settings의 General 탭에서 설정한 전체 프로젝트 범위의 제한, Max Voice Instances가 사운드를 제거할지 아니면 각자 가상 보이스 설정에 따라 가상 보이스로 보낼지를 정합니다.
![]() | 참고 |
|---|---|
All the properties on the Advanced category of the Property Editor are absolute properties. 절대적 속성과 상위 계층 속성 덮어쓰기에 대한 더 자세한 정보는 “절대적 속성 정의하기”을(를) 참조하세요. |
Wwise에서는 Playback Limit와 Playback Priority 뿐만 아니라 볼륨 스레숄드(volume threshold)에 따라 재생될 사운드, 음악, 모션 오브젝트를 결정할 수 있습니다. 볼륨이 지정된 볼륨 스레숄드에 도달하거나 사운드의 개수가 Playback Limit에서 지정된 제한을 초과할 경우 오브젝트는 다음 중 하나를 수행할 수 있습니다.
계속 재생.
죽기(killed).
가상(virtual) 보이스 목록으로 이동.
가상 보이스 목록은 사운드 엔진이 오브젝트의 특정 매개 변수를 처리되지 않고 계속 모니터링하는 가상 환경입니다. 이 옵션을 선택하면 볼륨 레벨에 따라 오브젝트가 물리적 보이스에서 가상 보이스로, 또는 가상 보이스에서 물리적 보이스로 이동합니다. 볼륨이 Volume Threshold보다 큰 값으로 돌아오거나 재생되는 사운드가 동시 재생 제한 개수보다 적어지면 오브젝트는 자동으로 물리적 보이스로 돌아가게 됩니다. 볼륨 스레숄드 설정에 대한 더 자세한 정보는 “프로젝트의 볼륨 스레숄드 정의하기”을(를) 참조하세요. 볼륨이 작은 오브젝트의 작동 방식을 정의하는 것에 대한 더 자세한 정보는 “볼륨이 작은 오브젝트 관리하기”을(를) 참조하세요.
프로젝트를 등록하세요. 아무런 조건이나 의무 사항 없이 빠른 시작을 도와드리겠습니다.
Wwise를 시작해 보세요